
IM电竞,IM电竞官网,IM电竞注册,电竞投注平台,电竞博彩,英雄联盟竞猜LME 铜(伦敦金属交易所铜期货合约)是全球铜市场的基准,提供场内交易和场外交易,场外交易又包括电子交易和电话交易。交易商参与LME交易包括的主要流程为开仓、平仓、调期、交割及结算,LME交易中可能产生的费用包括交易手续费、调期时的交易所和结算所费用、调期费用、升贴水(有收取和付出),
SHFE铜为在上海期货交易所挂牌的阴极铜合约,期货交易方式为计算机撮合交易,客户可以通过书面、电话、互联网等委托方式以及中国证监会规定的其他方式下达交易指令。客户参与SHFE交易包括的主要流程为开仓、平仓、交割及结算,交易中可能产生的费用包括交易相关费用、保证金等资金成本、持仓与交割成本等。
理论上来说,国内铜价格与进口到国内的铜价格应当基本一致,当两者发生较大偏差时,存在买低卖高的机会,一般可以划分为正向套利和反向套利两种。判断有无跨市套利机会时,主要通过比较国内铜价与进出口成本的大小,一般可通过沪伦比值和进口盈亏的测算来进行监测,建议企业根据自身风险承担能力去选择合适的入场点位。
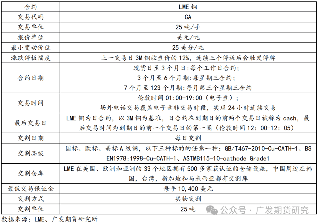
LME 铜(伦敦金属交易所铜期货合约)是全球铜市场的基准,合约简介如下:
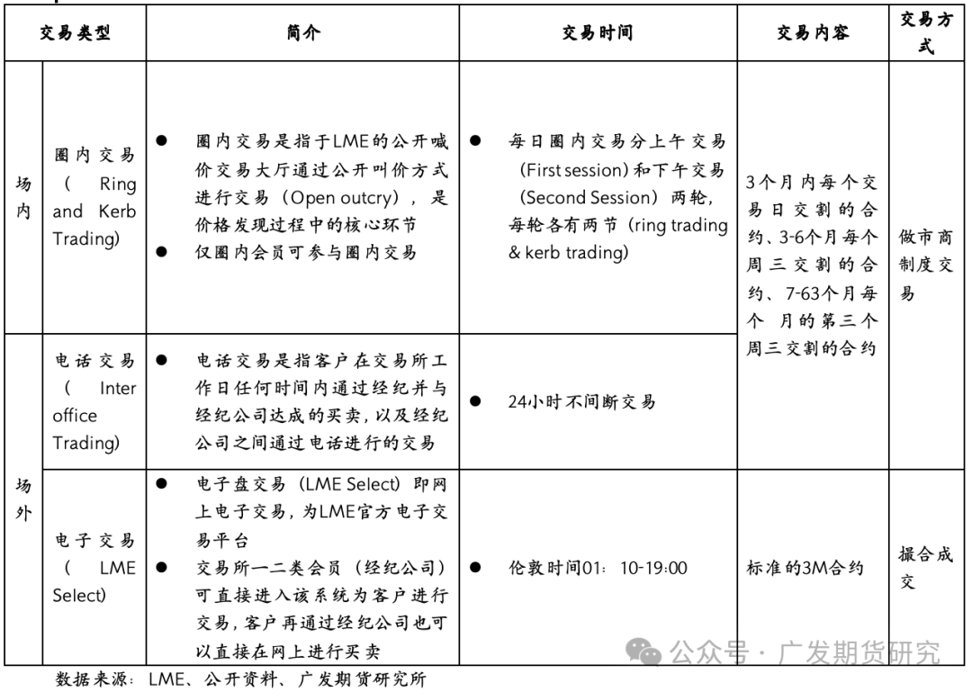
LME提供场内交易和场外交易,场外交易又包括电子交易和电话交易,具体如下表:
交易商参与LME交易包括的主要流程为开仓、平仓、调期、交割及结算,具体如下:
①开仓与平仓:LME期货合约每一交割日对应一个合约,通俗理解就是今天和昨天买卖的并非同一合约,如11月26日买5手铜3个月合约,11月27日卖5手铜3个月合约进行平仓,而这份合约交割日与11月26日合约交割日并不对应,账户其实形成了两个敞口,这时就需要通过调期(Carry)将交割日调整为同一天才算是对冲了结。
②调期:调期一般是通过对已持有头寸的平仓和在其他合约上开仓来转变原有头寸的交割日期。譬如原多头头寸向后迁仓,意味着要先将原头寸平仓,同时再开另一交割日多头头寸,但因每日交易的合约并不是同一合约,则平仓时不得不进行调期,以实现交割日为同一天合约的对冲平仓。
③交割:LME可选择实物交割或对冲平仓,对冲平仓即为在盘面进行期货合约对冲,实物交割即为仓单交割,仓单一般被成为warrants,每一张仓单为一个标准合约,其本身可以进行买卖。仓单交割流程:LME注册品牌运至LME指定仓库,后通过LME认证的仓储公司制作仓单,仓单完成后交于LME经纪公司,用于对冲期货合约。
④结算:无论是实物交割还是对冲平仓,LME都是到期进行结算,即到期日必须一致才能够进行平仓。由于LME的交易日、交割日、结算日十分灵活,市场参与者需要进行调期(Carry),将日期调整一致才能够平仓。如11月25日买入5手铜三个月合约,交割日为2020年3月25日,12月15日通过调期卖出交割日为3月25日的5手铜进行平仓,平仓后无论是获利还是亏损都于3月25日进行结算,即在到期前,账户仍以对锁单的形式体现在持仓中。
LME交易中可能产生的费用包括交易手续费、调期时的交易所和结算所费用、调期费用、升贴水(有收取和付出),具体如下:
SHFE期货交易方式为计算机撮合交易,客户可以通过书面、电话、互联网等委托方式以及中国证监会规定的其他方式下达交易指令,期货公司对客户的交易指令进行资金和持仓验证,交易所计算机撮合系统将买卖申报指令以价格优先、时间优先的原则进行排序,当买入价大于、等于卖出价则自动撮合成交。
①开仓与平仓:SHFE铜期货为月度合约(1-12月),开仓及平仓操作较LME更为便捷,如11月26日开仓5手铜2月合约,11月27日卖5手铜2月合约,卖出合约则对冲了11月26日所买合约,账户最后是零头寸,即进行了对冲平仓。
②交割:期货合约到期时,根据交易所的规则和程序,交易双方通过该期货合约所载标的物所有权的转移,或者按照规定结算价格进行现金差价结算。实物交割时,交易所按照时间优先、数量取整、就近配对、统筹安排的原则向买方会员分配标准仓单。
③结算:与LME的到期结算制度不同,SHFE实行当日无负债结算制度,每一交易日闭市后,交易所对每一会员的盈亏、保证金、期权权利金、税款、手续费等款项进行结算,与LME必须在到期日进行结算不同。
SHFE交易中可能产生的费用包括交易相关费用、保证金等资金成本、持仓与交割成本等,具体如下:
理论上来说,国内铜价格与进口到国内的铜价格应当基本一致,当两者发生较大偏差时,存在买低卖高的机会,一般可以划分为正向套利和反向套利两种:①正向套利指的是套利交易方向和贸易流方向一致,即当SHFE铜价显著高于(LME铜价+进口成本)时,进口利润驱动贸易商增加采购,从而改变两地的供需关系,促使价差缩小,这种情况下存在买LME抛SHFE的机会;②反向套利指的是套利交易方向和贸易流方向相反,当SHFE铜与LME铜价差低于一定数值时,存在买SHFE抛LME的机会,由于中国本身是铜的进口国,这样的方向与物流方向相反,是一种非正常的贸易模式。
通常来说,反向套利如果规模有限的话风险与正向套利相当,但一旦资金集中,规模较大,其头寸暴露在国际投机资金视野中,常常给国际投机资金以挤压的机会。由于中国铜库存总量透明,国际投机资金可能通过持续做多LME铜,推高外盘价格,迫使反向套利者止损平仓,加剧价差扩大。因此,从这个角度而言,反向套利较顺贸易流方向的正向套利风险相对较大。
判断有无跨市套利机会时,主要通过比较国内铜价与进出口成本的大小,一般可通过沪伦比值和进口盈亏的测算来进行监测,建议企业根据自身风险承担能力去选择合适的入场点位,具体如下:
进出口盈亏是跨市套利的基础,当出口利润大于0的时候,说明贸易商从事出口贸易有利;当进口利润大于0的时候,说明贸易商从事进口贸易有利。国内精炼铜进口成本计算公式为:(LME铜价+CIF) ×汇率×(1+关税税率)×(1+增值税率)+杂费,其中LME铜价对应不同到期日期货合约的价格,CIF指从装运港至约定目的地港的运费和保险费,铜的进口关税为零;杂费为进口过程中的其它费用,一般按照150元/吨计算。
我们以SMM铜进口盈亏为观测指标,观测区间为2018年10月8日至2025年3月17日,从进口盈亏的直方图中可以看出,铜进口盈亏主要在-2000至1000元/吨区间波动,进口盈亏低于-1200的概率为4.53%,高于400的概率为6.92%,当进口盈亏较高时可关注正向套利,较低时则关注反向套利。春节后,国内铜进口盈亏比值均处于低位,分布区间约为-500至-1400元/吨,跨市套利以反套策略为主。
与进口盈亏类似,以剔除汇率影响的沪伦比值为观测指标,2018年10月8日至2025年3月17日,沪伦比值主要在1.1-1.2区间波动,比值小于1.115的概率约为7.5%,比值大于1.16的概率约为6.31%。当沪伦比值较大时,考虑正向套利,比值较小时考虑反向套利,春节后沪伦比值处于低位,分布区间约为1.11-1.14。